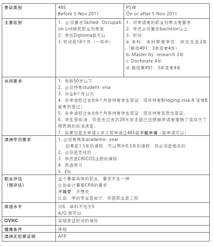
毕业后申请工作签证?485或者PSW的要求和区别都有哪些呢?
到了留学签证到期的高峰期了,每年的3月中旬都是一波续签或者换签证的boom period。这段时间我们总是会接到很多咨询是关于申请工作签证的,也就是485或者PSW。
很多学生对自己要申请哪一种签证存在疑问,特别是对于那些读C3,C4或者diploma学历的小伙伴们,对自己是否满足工作签证的要求也有各种问题,那么今天我们就来聊一下工作签证485或者PSW的要求和区别之处。